淘宝违规分为一般违规(A类扣分)、严重违规(B类扣分)、严重违规(C类扣分),其中,违规扣分最低0.2分/次,最高48分/次,最低处罚下架违规商品,最高处罚查封账户,涉及犯罪的行为将追究法律责任。
一般违规为发布禁售信息,包含滥发信息、发布未经准入商品、虚假交易、描述不符、违背承诺、竞拍不买、恶意骚扰、滥用会员权利、未依法公开或更新营业执照信息、不当使用他人权利、发布混淆信息、提供虚假凭证。




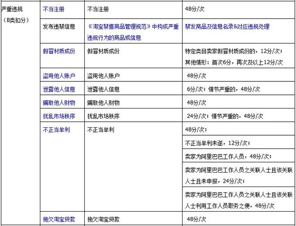
严重违规(B类扣分)为不当注册和发布违禁信息,包含假冒材质成分、盗用他人账户、泄露他人信息、骗取他人财物、扰乱市场秩序、不正当牟利、拖欠淘宝贷款。

严重违规(C类扣分)为出售假冒商品。























